
近日,IDC日发布《智慧城市的下一站》白皮书。白皮书分析了当前智慧城市发展的现状,指出随着数字技术的发展,全球范围内智慧城市的建设亦在加速——尽管各地智慧城市建设的路径各有不同侧重,然而绝大多数都是遵从由基础设施驱动的场景,到过程驱动的场景,再到空间驱动的场景的过渡和迭代。白皮书认为,智慧城市建设逐渐脱离检验单个项目成果的阶段,不再以业务应用数量和数据的汇集条数等作为成果,而是追求经济拉动的具体体现和生态扩张的提升空间,以及数据要素是否有效转化为资产并释放价值等可持续发展模式的方方面面。最后,以认知能力搭建智慧城市架构的新顶层。城市认知能力传达的核心价值是“以人为本”,是动态调整的、可持续性发展的,也是不同群体在城市生态里最具共性的追求。具备认知能力的智慧城市是认知城市,是智慧城市的下一站。认知能力为智慧城市发展的高阶能力。①全球智慧城市建设的三大主要投资区域:美国、西欧和中国
②空间驱动的智慧城市场景:从智慧社区、智慧园区、智慧商圈等的单场景辐射,扩张到城市群的全场景“新蓝海”
③智慧城市的可持续运营模式:各部分缺一不可,保证在需求侧和供应侧都有中长期支撑,并以开放生态的活力和韧性,维护数字化经济持续和受控地增长。
④智慧城市的问题与挑战:问题不是完全独立存在的,从中可以窥见一部分系统性原因

⑤智慧城市与认知城市解决方案::具备认知能力的智慧城市是认知城市,是智慧城市的下一站。
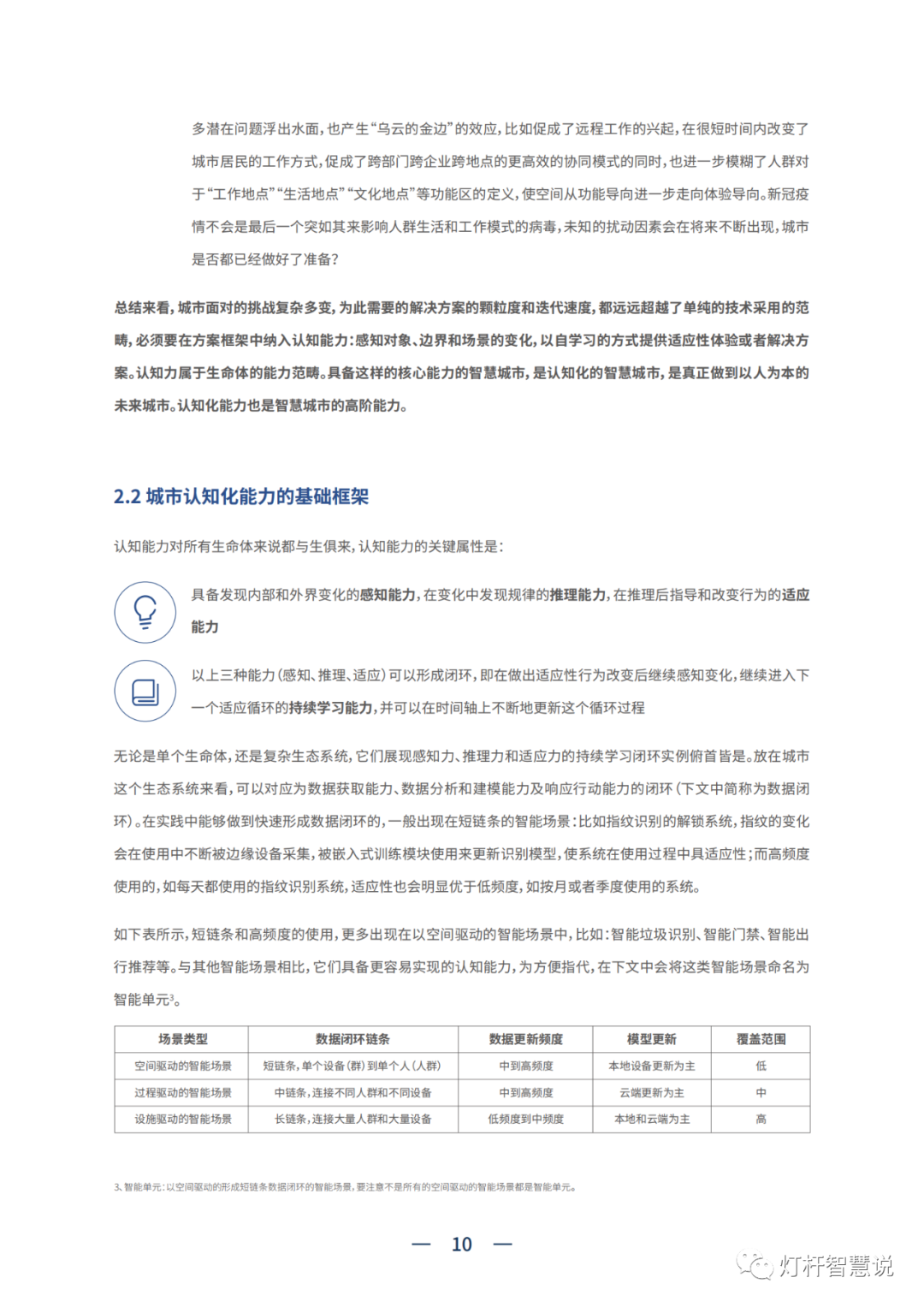
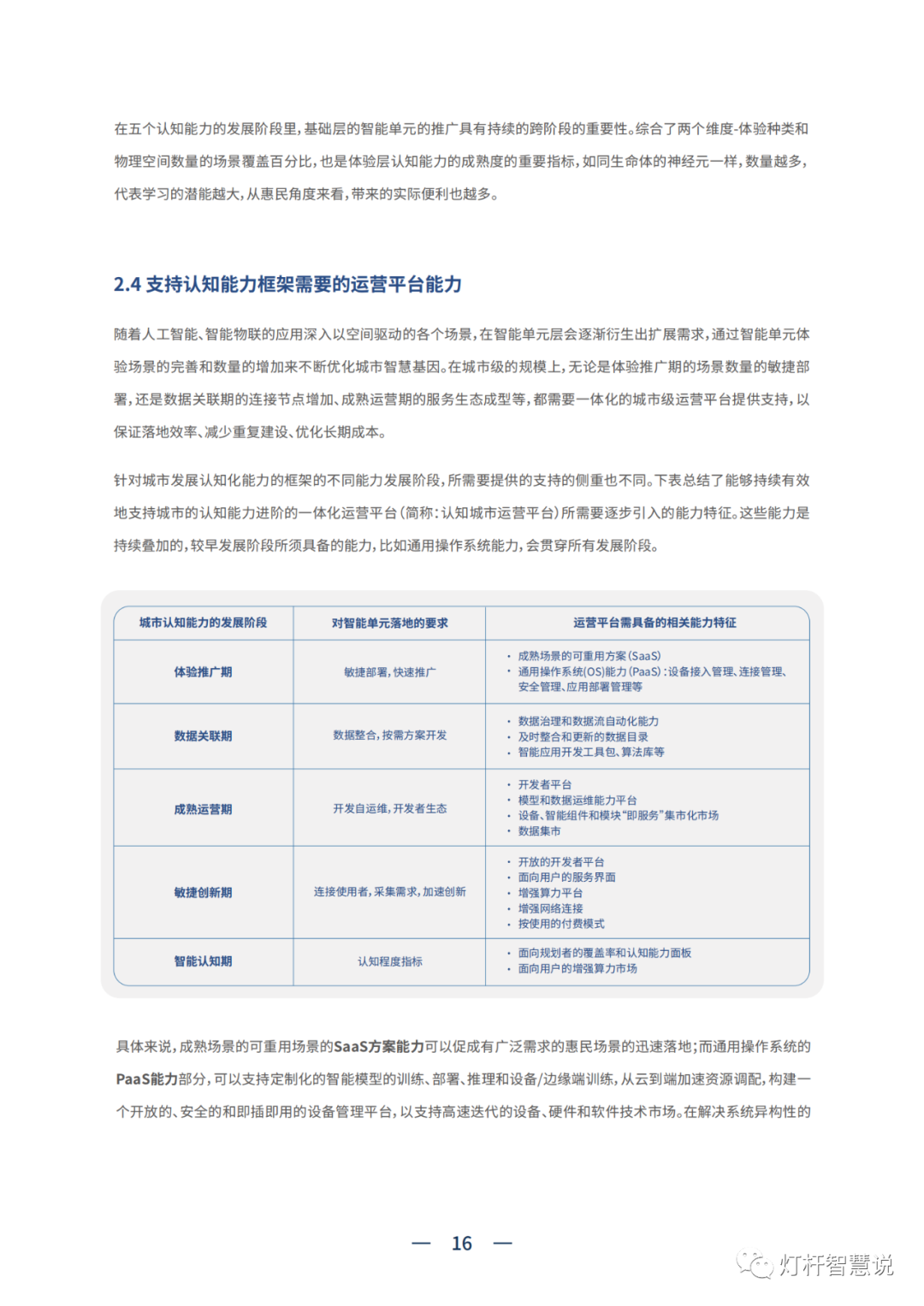
⑥智慧城市认知能力的整体框架:认知框架的不同层面需要有机结合,相辅相成,总体架构呈金字塔状。




























注明:本转载文章仅用于分享,不用于任何商业用途。推送文章可能未能事先与原作者取得联系,或无法查证真实原作者,若涉及版权问题,敬请后台联络授权或议定合作,我们会按照版权法规定第一时间为您妥善处理!