《智慧灯杆 支撑子系统 第1部分:供电子系统》等两项团体标准正式发布,5月起实施!

2022-04-18
厦门巨擘科技

文章封面.jpg


继智慧灯杆国标正式发布实施后,全国各地的团体标准也陆续发布,来弥补部分标准缺失的问题,促进智慧灯杆产业健康有序的发展。

近日,中国通信企业协会经协会团体标准管理委员会审定,批准了由中国信通院泰尔系统实验室牵头和联合牵头起草的《智慧灯杆 支撑子系统 第1部分:供电子系统》、《智慧灯杆 支撑子系统 第2部分:通信子系统》等2项团体标准发布,将在5月正式实施!

图片


《智慧灯杆 支撑子系统 第1部分:供电子系统》


标准规定了智慧灯杆供电子系统的系统架构、技术要求、测试方法、检验规则和包装储运规范。适用于智慧灯杆上搭载各类通信、监控、服务类设备的综合供电子系统。

部分内容展示:

独立供电架构:

图片

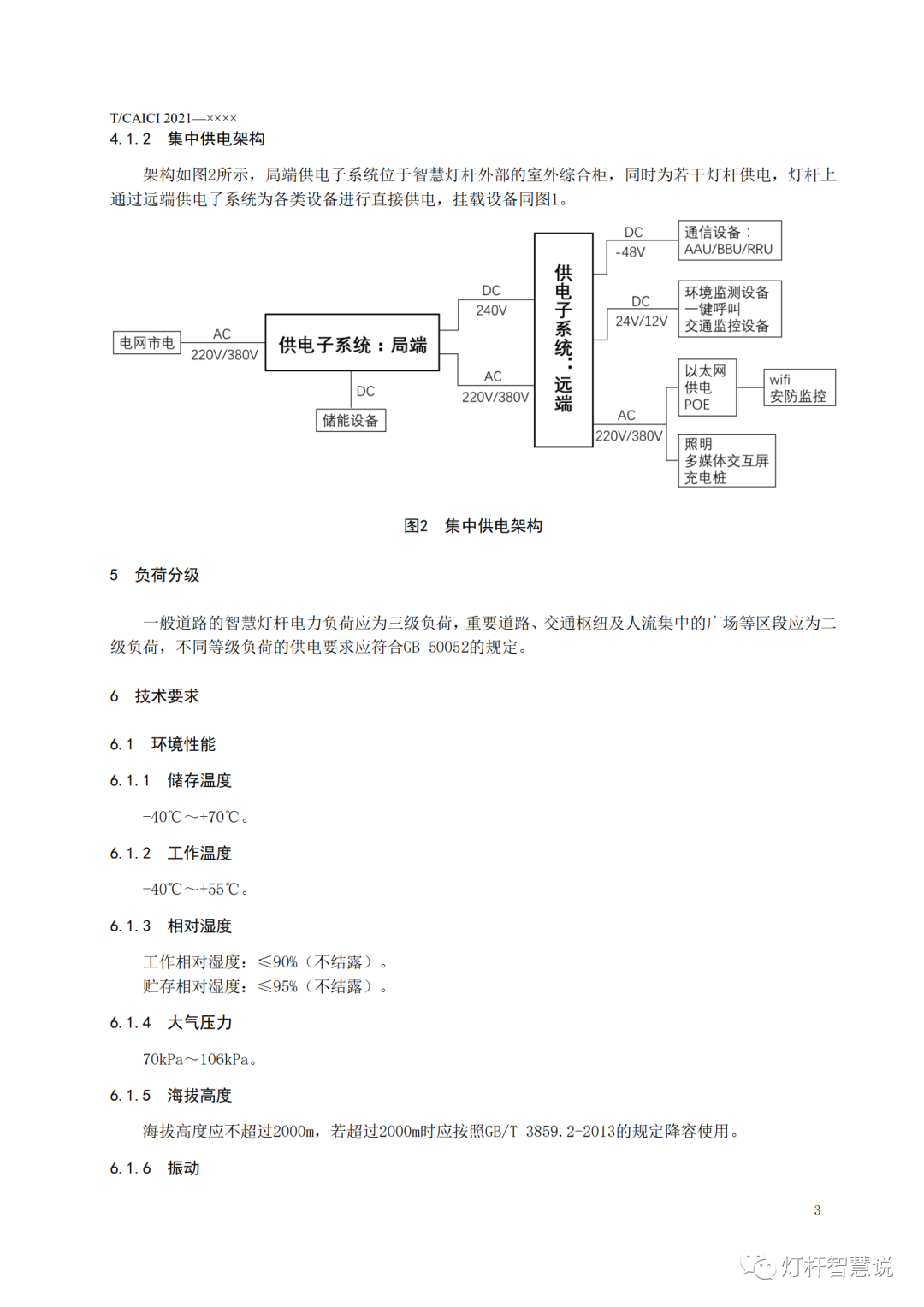
集中供电架构:

图片

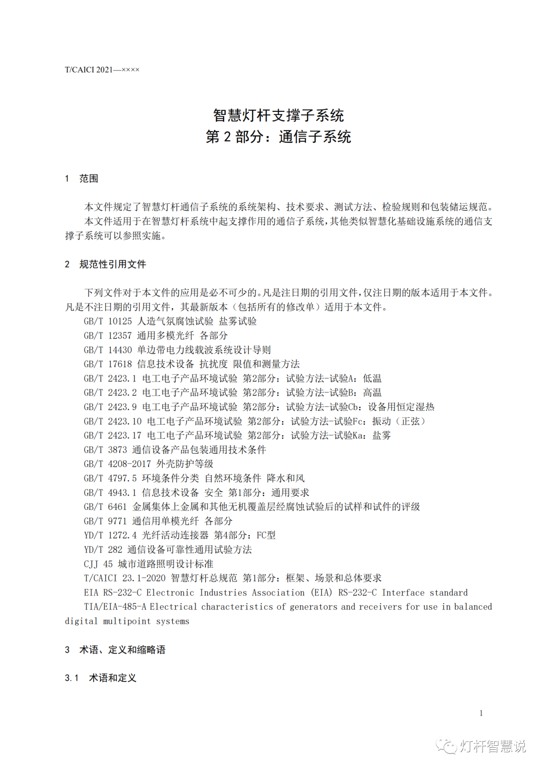
智慧灯杆挂载设备参考功率:

图片


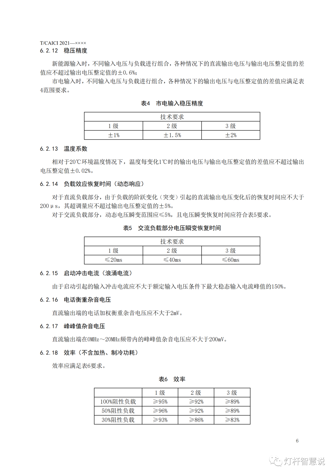
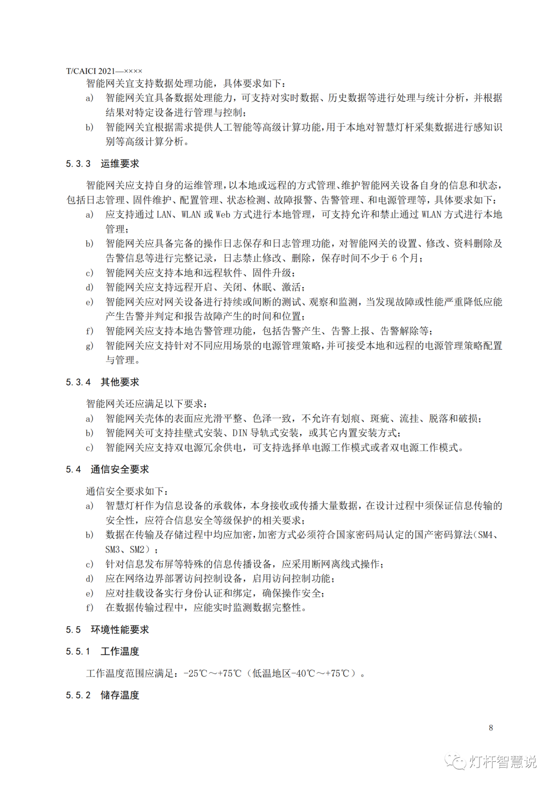
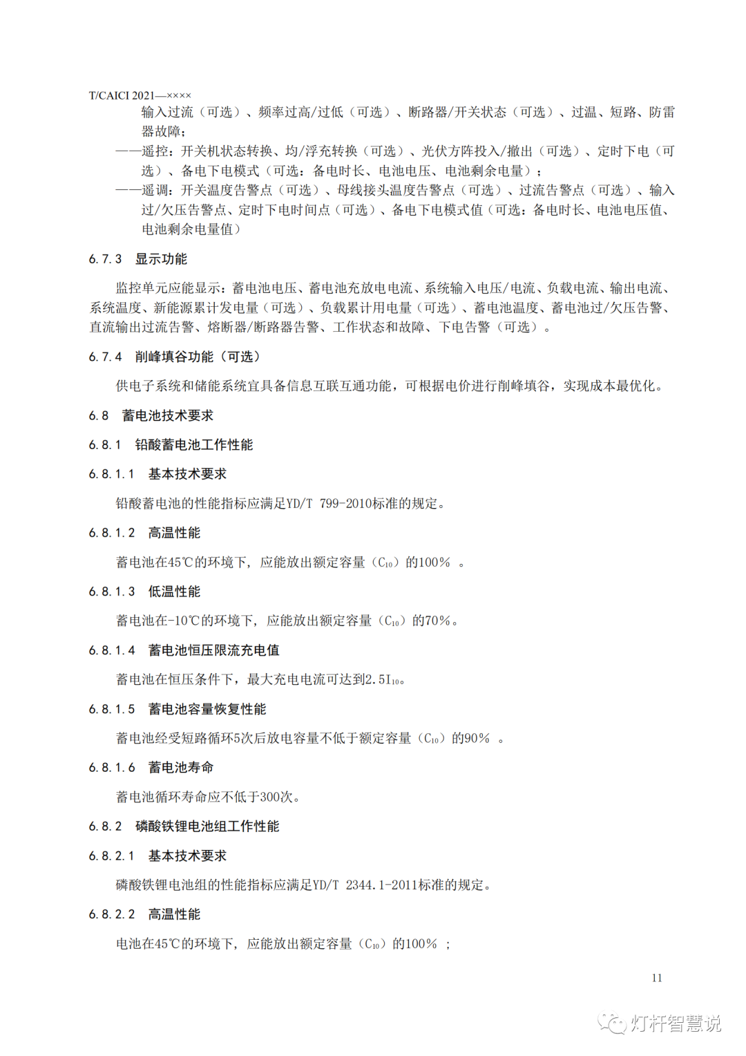
以下为《智慧灯杆 支撑子系统 第1部分:供电子系统》的部分内容


图片
图片
图片
图片
图片
图片
图片
图片
图片
图片
图片
图片
图片
图片
图片

滑动查看更多



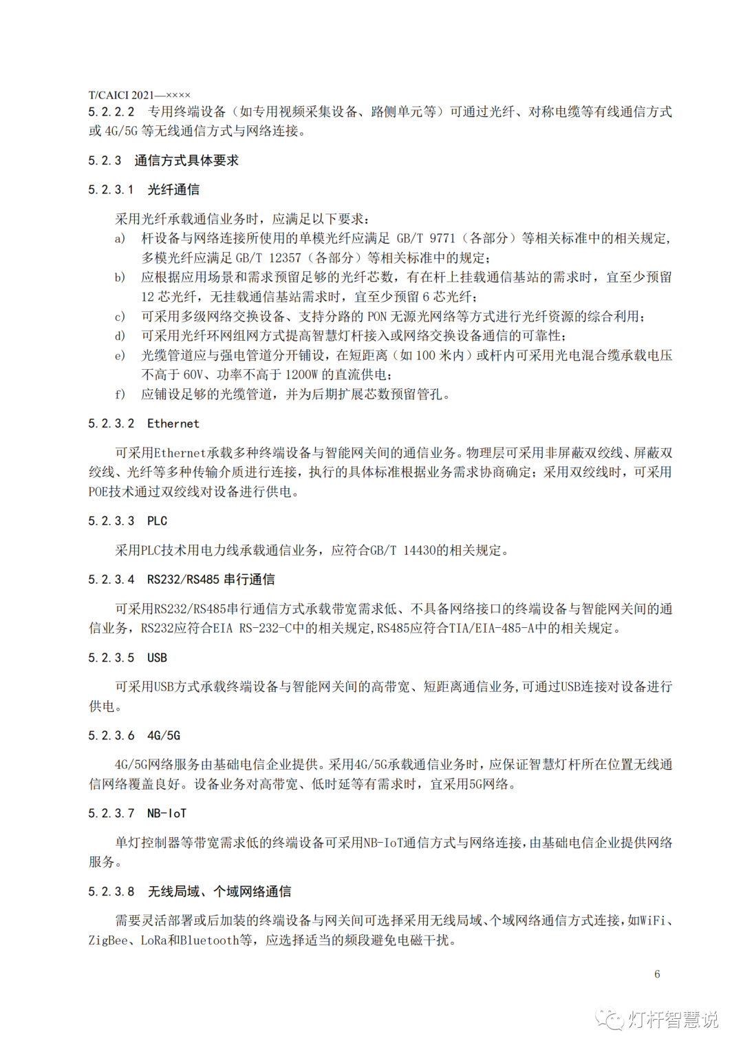
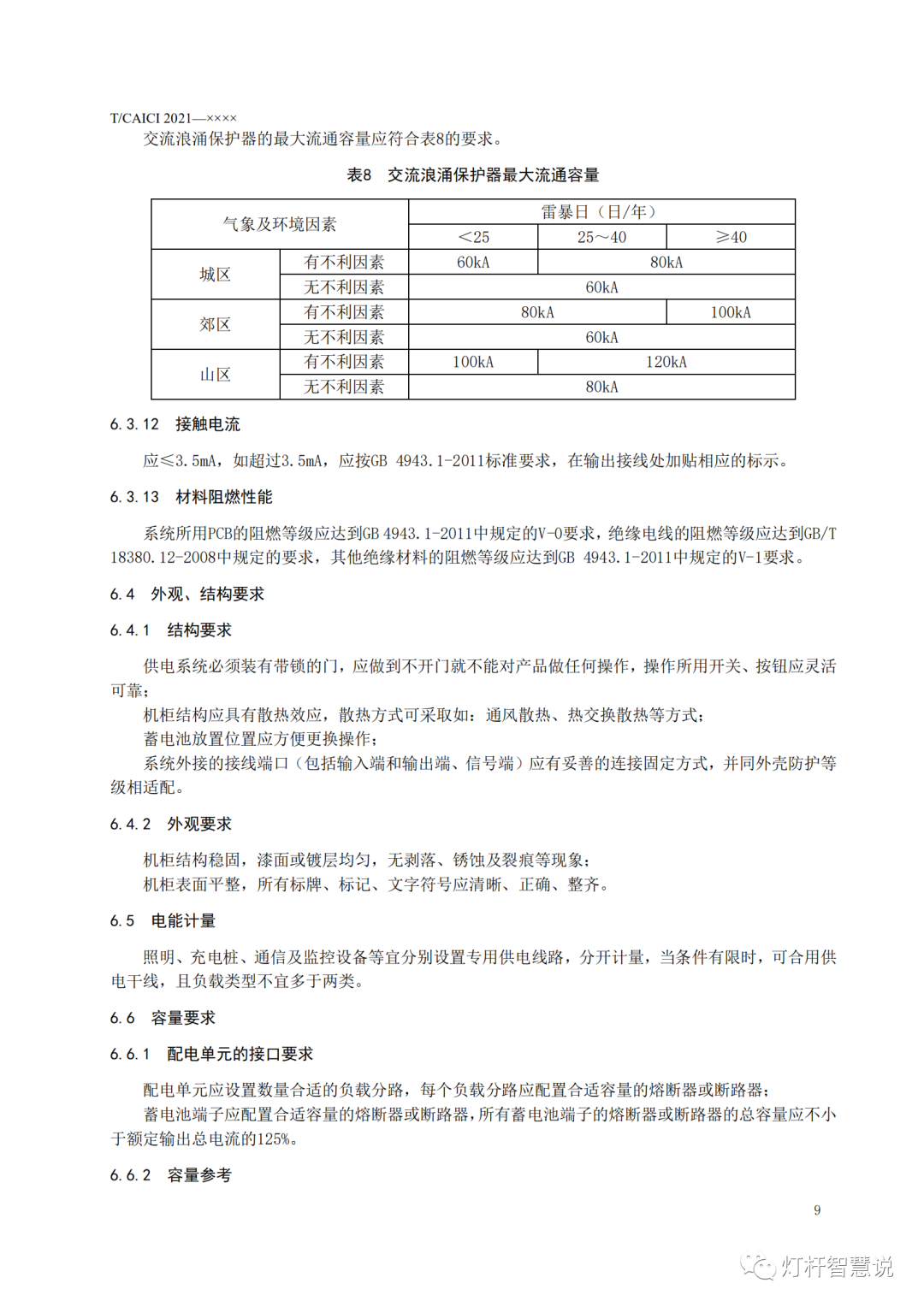
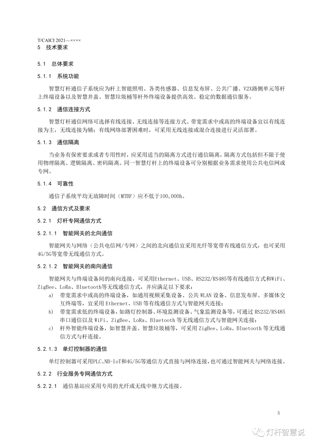
《智慧灯杆 支撑子系统 第2部分:通信子系统》


标准规定了智慧灯杆通信子系统的系统架构、技术要求、测试方法、检验规则和包装储运规范。适用于在智慧灯杆系统中起支撑作用的通信子系统,其他类似智慧化基础设施系统的通信支撑子系统可以参照实施。

部分内容展示:

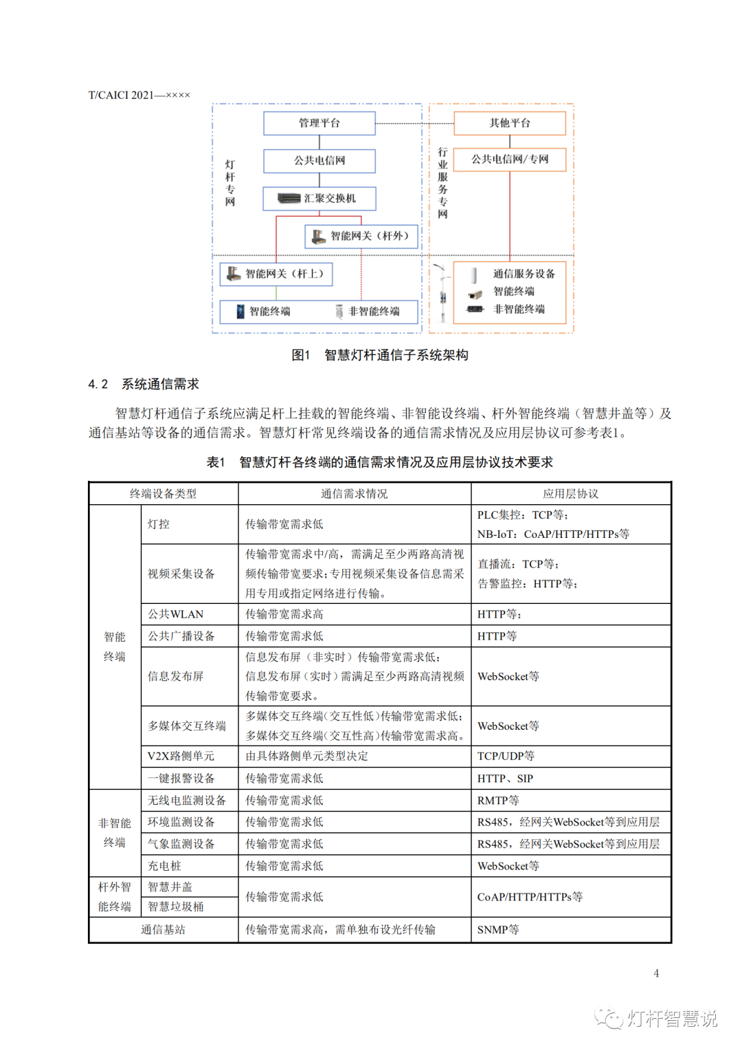
智慧灯杆通信子系统架构:

图片


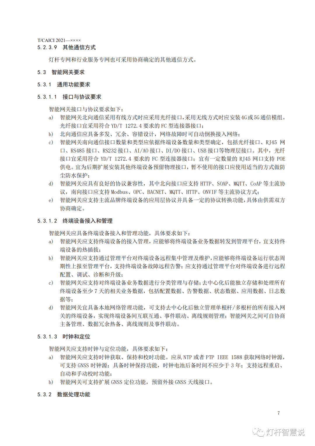
智慧灯杆各终端的通信需求情况及应用层协议技术要求:

图片


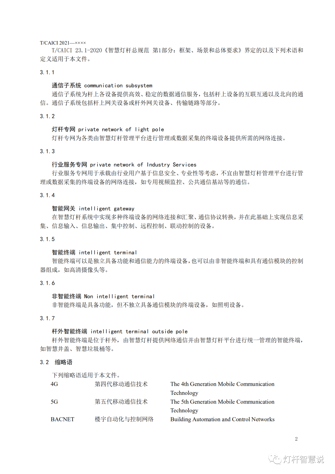
以下为《智慧灯杆 支撑子系统 第2部分:通信子系统》的部分内容
图片
图片
图片
图片
图片
图片
图片
图片
图片
图片
图片
图片
图片

文章底部2.png文章底部1.png

注明:本转载文章仅用于分享,不用于任何商业用途。推送文章可能未能事先与原作取得联系,或无法查证真实原作者,若涉及版权问题,敬请后台联络授权或议定合作,我们会按照版权法规定第一时间为您妥善处理!


下一篇:这是最后一篇
上一篇:这是第一篇
写下您的评论吧