
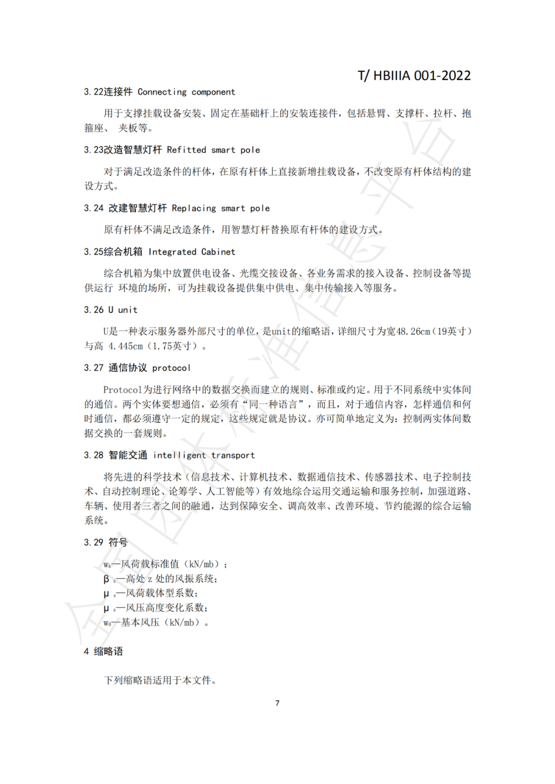
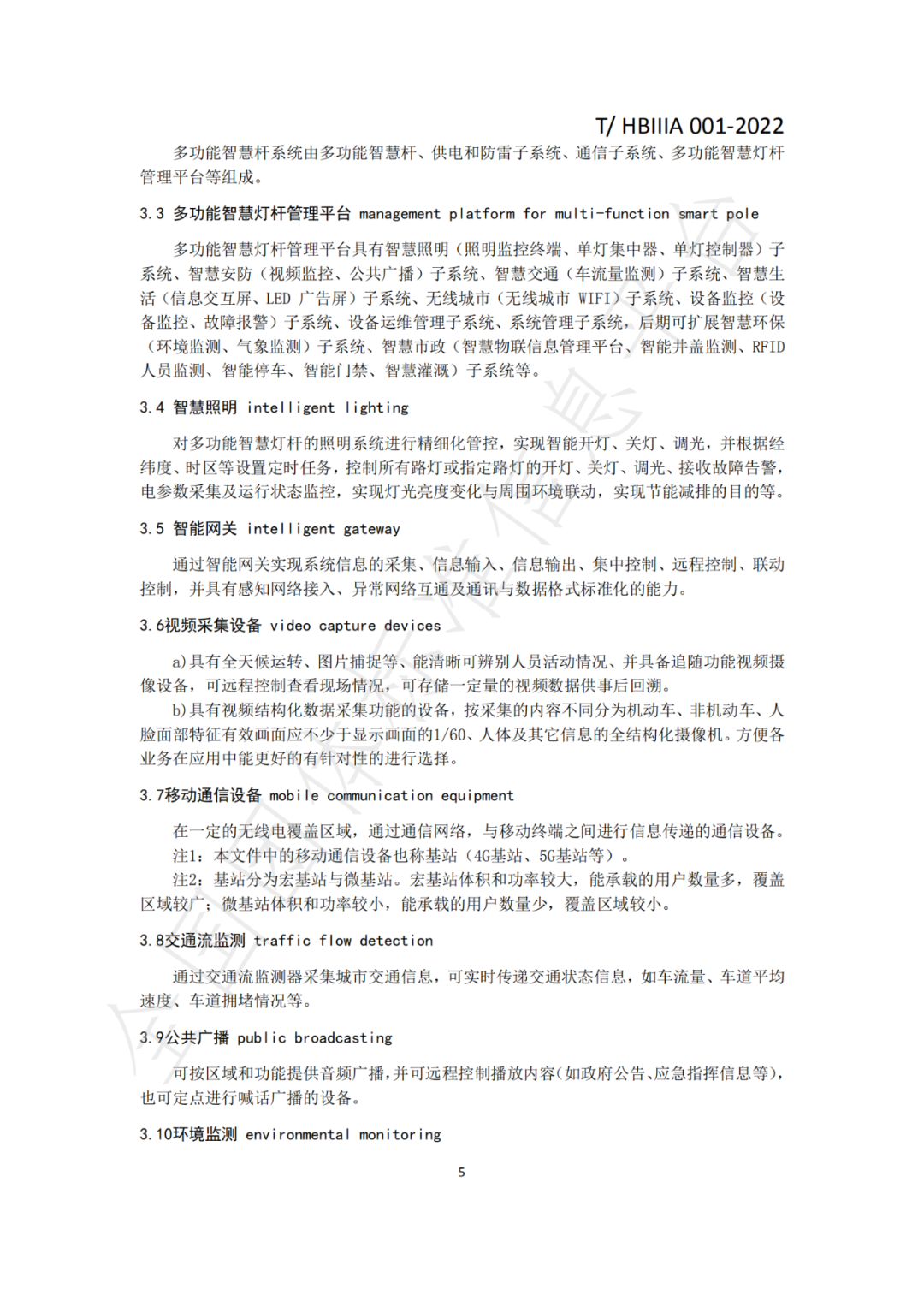
2021年,共有17份智慧灯杆行业标准发布实施。2022虽才过3月,全国各地也在紧锣密鼓地筹划着建立相关标准,小编发现目前已经有4个团体标准在近期正式发布实施,它们分别是:
《多功能智慧灯杆系统技术规范》——河北省信息产业与信息化协会
《灯杆的智能化改造技术要求》——深圳市物联网产业协会
《智慧灯杆网关规范》——上海浦东智能照明联合会
《智慧多功能杆技术规范》——广东省照明学会
《多功能智慧灯杆系统技术规范》
—河北省信息产业与信息化协会
《多功能智慧灯杆系统技术规范》团体标准于2月7日正式实施。该团标由河北鹏远光电股份有限公司、同辉电子科技股份有限公司提出并起草,维特瑞交通科技有限公司、河北九华勘查测绘有限公司、河北万方中天科技有限公司、河北天河电子科技有限公司、国家半导体器件质量检验检测中心等14家单位的20多位专家和工程技术人员参与起草,涵盖半导体照明、景观照明、智慧城市、物联网、5G通信等领域。
该团标适用于智慧城市场景下多功能智慧灯杆系统的规划、设计、建设与运维。主要内容包括多功能智慧灯杆系统的功能概述、系统组成、结构类型,规定了杆体、多功能灯杆系统和挂载设备的要求,提供了智能照明、视频采集、移动通信、交通管理、环境监测、气象监测、一键呼叫、公共广播、信息发布、多媒体交互、公共无线局域网络、电动车充电等各种功能的技术规范。
文件预览:







《灯杆的智能化改造技术要求》
—深圳市物联网产业协会
《灯杆的智能化改造技术要求》于3月20日正式实施。团标由深圳新阳蓝光能源科技股份有限公司提出,起草单位为深圳新阳蓝光能源科技股份有限公司、深圳市标准技术研究院、广东自由之光照明实业有限公司。
团标规定了存量灯杆的智能化多功能改造总体要求、改造前评估、管理平台的智能化升级、存量路灯的功能性扩展要求、安装要求和改造后验收。为智慧多功能灯杆改造和应用提供了规范化指导。
文件预览:





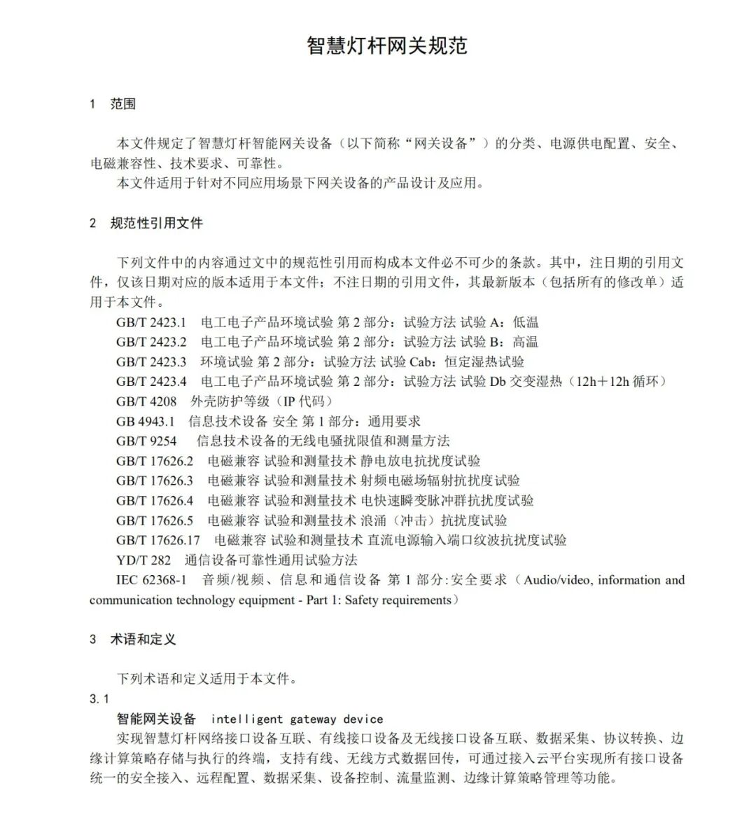
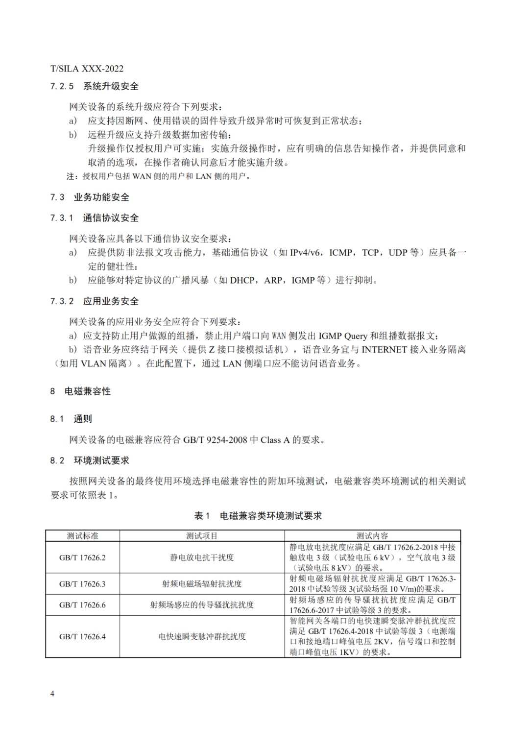
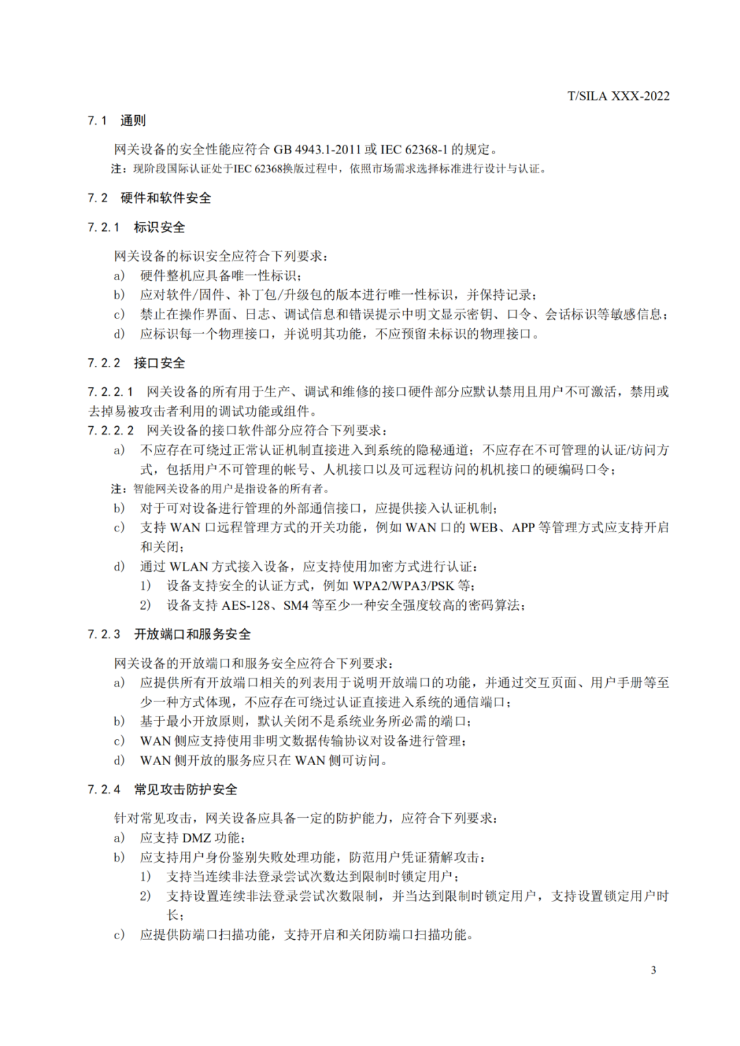
《智慧灯杆网关规范》
—上海浦东智能照明联合会
《智慧灯杆网关规范》于3月10日正式实施。团标由上海浦东智能照明联合会提出并归口,主要起草单位有:上海浦东智能照明联合会、上海三思电子工程有限公司、昕诺飞(中国)投资有限公司、上海时代之光照明电器检测有限公司、上海道生物联技术有限公司、上海亚明照明有限公司、联通(上海)产业互联网有限公司、豪尔赛科技集团股份有限公司、上海物翼科技有限责任公司、深圳市紫光照明技术股份有限公司、横店集团得邦照明股份有限公司、光控特斯联(上海)信息科技有限公司、深圳市云之声科技有限公司、江苏树说新能源科技有限公司、深圳市尚为照明有限公司、深圳市奇脉电子技术有限公司、厦门市致创能源技术有限公司、厦门佰马科技有限公司、上海屹店智能科技有限公司。
规定了智慧灯杆智能网关设备的分类、电源供电配置、安全、电磁兼容性、技术要求、可靠性。
文件预览:






《智慧多功能杆技术规范》
—广东省照明学会
《智慧多功能杆技术规范》于3月1日正式实施。该标准由广东省照明学会提出,中山市木林森户外照明有限公司、山西宝森科技有限公司、广东域贤光电科技有限公司、广东产品质量监督检验研究院、广东省光环境产业技术创新联盟、广东兆邦智能科技股份有限公司、武汉恩倍思科技有限公司、深圳市万汇物联智慧科技有限公司、全亿大科技(佛山)有限公司、上海三思电子工程有限公司、佛山市银河兰晶科技股份有限公司、育笙科技(深圳)有限公司、宁波摩尔克斯灯杆技术有限公司、广州力控智电信息科技有限公司、迎辉电气集团有限公司、南方电网综合能源股份有限公司、武汉光谷智慧多功能杆建设运营管理有限公司、华茂丰达照明科技(北京)有限公司、广东华朗光电科技有限公司、惠州伟志电子有限公司、浙江感同智联科技有限公司、广州市照明建设管理中心等多家单位共同参与起草。
本标准提出了智慧多功能杆建设的必要性、系统组成、杆体功能及设计、搭载设备功能及设计、综合管理平台功能及设计、施工及验收和管理运营及维护等的具体要求,适用于智慧多功能杆系统的设计、施工、运行管理与维护。
文件预览:









注明:本转载文章仅用于分享,不用于任何商业用途。推送文章可能未能事先与原作者取得联系,或无法查证真实原作者,若涉及版权问题,敬请后台联络授权或议定合作,我们会按照版权法规定第一时间为您妥善处理!